FESE研究 季铵化合物诱导的多样化抗生素耐药性及敏感性模式。论文标题:Diversified antibiotic resistance and sensitivity patterns induced by quaternary ammonium compounds
期刊:Frontiers of Environmental Science Engineering
作者:Kun Yang, Huijie Lu, Lizhong Zhu
发表时间:13 May 2025
DOI:10.1007/s11783-025-2023-6
微信链接:点击此处阅读微信文章
近日,浙江大学环境与资源学院朱利中院士团队在Frontiers of Environmental Science Engineering期刊第19卷第8期发表了题为Diversified antibiotic resistance and sensitivity patterns induced by quaternary ammonium compounds的研究论文。

季铵化合物(QACs)作为一类广泛应用于消毒剂、化妆品、抗菌材料的阳离子表面活性剂,其环境残留问题日益突出。数据显示,污水处理厂(WWTPs)进水中QACs浓度可达毫克每升级别,且在COVID-19疫情后,含QACs消毒剂的全球需求激增6倍,导致其在污水处理系统中的质量负荷较2019年增长了331%。由于QACs易被活性污泥吸附且生物降解有限,污泥中累积浓度可高达500 mg/kg(干重),长期暴露可能对微生物群落产生持续的选择压力,进而促进抗生素耐药性的产生与传播。然而,目前关于QACs如何影响不同抗生素耐药性的结构-剂量效应关系尚不明确。
本研究选取了三种典型的QACs(十四烷基三甲基氯化铵TTAC、双癸基二甲基氯化铵DDAC、十二烷基二甲基苄基氯化铵DDBAC),对活性污泥进行15天的暴露实验。结果显示,QACs暴露使污泥对诺氟沙星、四环素等抗生素的耐药性最高提升了32倍,且呈现浓度依赖性;但对头孢吡肟、阿奇霉素等抗生素的耐药性无显著变化(图1)。时间动态分析发现,QACs自身耐药性与诺氟沙星耐药性发展趋势高度一致,均在暴露早期(第3天)显著升高并维持高位,而头孢吡肟的最小抑菌浓度(MIC)仅出现小幅度波动。

图1 季铵化合物诱导废水活性污泥中多样化的抗生素耐药模式。
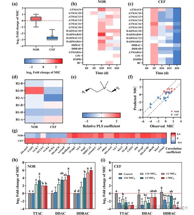
从活性污泥中分离的大肠杆菌进一步验证了QACs的影响。16种不同结构的QACs(包括单链、双链、苄基取代等)在1 mg/L浓度下暴露20天后,大肠杆菌对诺氟沙星的耐药性轻微上升,而对头孢吡肟的敏感性显著增强(图2)。通过药物团定量构效关系(RQSAR)分析,研究识别出短烷基链(C8-C18)是QACs诱导耐药性的高风险结构特征,其与分子疏水性、分子量等参数呈显著负相关。剂量效应实验表明,当QACs浓度低于初始MIC的1/64时,耐药性未被显著诱导,提示存在风险管控阈值。

图2 季铵化合物结构与剂量对活性污泥分离大肠杆菌多重耐药性的影响。
转录组与生理实验揭示了QACs诱导多样化模式的内在机制。一方面,QACs通过下调NADH脱氢酶复合体基因破坏质子动力势(PMF),抑制ATP依赖的外排泵(如mdtB、cusA)功能,并增加细胞膜的通透性,导致头孢吡肟在胞内累积,从而增强敏感性(图3);另一方面,QACs能够激活氧化应激相关的SOS响应通路,上调DNA修复基因(recA、uvrA),通过增强DNA损伤修复能力提升对诺氟沙星的耐药性(图4)。

图3 质子动力势扰动对头孢吡肟敏感性增强的贡献。

图4 季铵化合物诱导多样化抗生素耐药与敏感模式的推测机制。
本研究系统阐明了QACs诱导抗生素耐药性与敏感性并存的多样化模式,证实了短烷基链QACs的高风险特征及阈值浓度的重要性。研究结果为WWTPs中QACs的残留管控提供了科学依据。未来研究可聚焦于不同环境介质中QACs的归趋行为、特定抗生素的耐药诱导阈值,以及靶向PMF的低毒增效剂开发,以缓解抗生素耐药性带来的环境与健康挑战。

扫码获取文章原文
本文内容来自FESE期刊2025年第19卷第8期发表的研究论文Diversified antibiotic resistance and sensitivity patterns induced by quaternary ammonium compounds。通讯作者为浙江大学环境与资源学院朱利中院士。
引用格式:Kun Yang, Huijie Lu, Lizhong Zhu. Diversified antibiotic resistance and sensitivity patterns induced by quaternary ammonium compounds. Front. Environ. Sci. Eng., 2025, 19(8): 103 https://doi.org/10.1007/s11783-025-2023-6
期刊简介

Frontiers of Environmental Science Engineering是由高等教育出版社、中国工程院和清华大学共同主办的环境领域综合学术期刊,聚焦环境领域前沿问题与研究成果,重点关注开创性、跨学科的研究,致力于打造具有国际影响力的高水平学术交流平台,是中国工程院院刊系列期刊、中国科技期刊卓越行动计划入选期刊。
主编:曲久辉院士,John Crittenden院士
期刊官网1(国内免费获取)
https://journal.hep.com.cn/fese/EN
期刊官网2
www.springer.com/journal/11783
欢迎关注

来源:Frontiers of Environmental Science & Engineering

