研究构建水产养殖弧菌“筛—鉴—灭”一体化平台。致病性弧菌引发的水产养殖业病害,每年导致全球损失巨大。传统检测技术需3天—5天完成鉴定,灭菌环节与检测脱节,导致检测出结果时,病害往往已扩散。
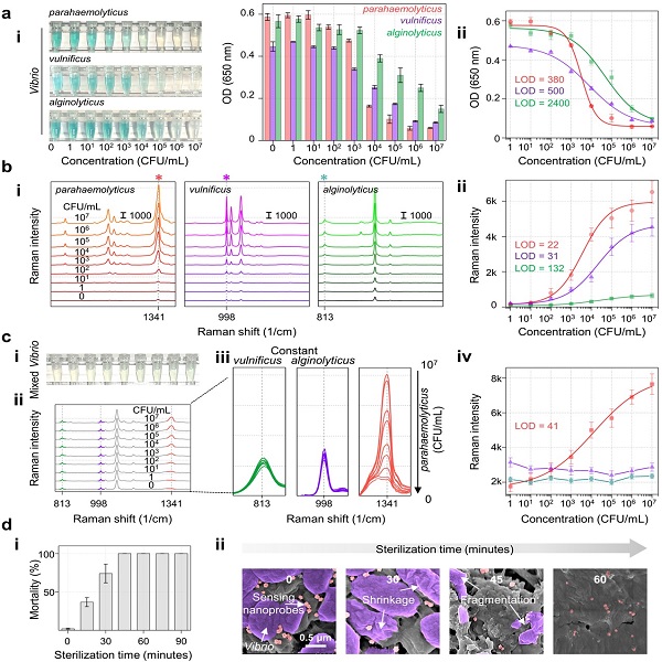
中国科学院烟台海岸带研究所研究团队以纳米银为基底,利用单宁酸配体的强还原性与聚乙烯吡咯烷酮的晶面调控作用,一步直接合成边缘卫星金银纳米颗粒(ES-AuAgNPs)。该创新不仅将合成周期从传统的数天缩短至数小时,还实现了显色筛查、精准鉴定、高效灭菌三重关键功能的均衡协同。与多种纳米材料相比,其类过氧化物酶活性提升5倍,表面增强拉曼散射(SERS)信号强度提升100倍,抗菌效率提升10倍。
基于ES-AuAgNPs的多功能特性,研究团队构建了水产养殖弧菌“筛—鉴—灭”一体化平台。集成平台利用材料的类过氧化物酶活性,将目标弧菌捕获后,2分钟内即可让溶液呈现肉眼可见的颜色变化(阴性为蓝色,阳性为无色)。这一速度使养殖户能在鱼苗发病初期锁定风险池,为后续处置争取关键时间。若初筛呈阳性,平台直接启动SERS鉴定流程,能同步区分三种高危弧菌,检测灵敏度低至50CFU/mL。这一指标接近PCR检测金标准,远超胶体金试纸条,为靶向防控提供精准依据,避免盲目使用抗生素。鉴定完成后,无需样品转移或额外操作,平台能够激活ES-AuAgNPs的杀菌性能,45分钟内实现100%灭菌效率,杜绝检测后污染扩散的风险。
研究为水产养殖现场提供了即查即办的应急处置新工具。伴随技术的持续迭代优化与应用成本的合理管控,这类集成化平台或将发展为应对多种微生物威胁的标准化技术工具,为守护海洋经济发展、保障食品安全开拓全新技术路径。
相关研究成果发表在《先进科学》(Advanced Science)上。研究工作得到国家自然科学基金等的支持。
弧菌“筛—鉴—灭”一体化平台的构建
弧菌“筛—鉴—灭”一体化平台的三功能评估
研究团队单位:烟台海岸带研究所

